Lijsten 59+ 3D Metal Detector Circuit
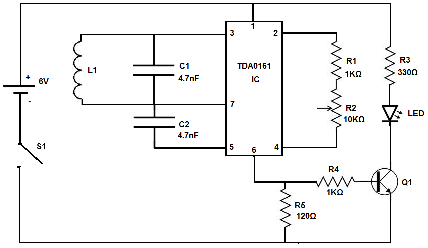
Lijsten 59+ 3D Metal Detector Circuit. The following image shows the circuit diagram for do it yourself (diy) metal detector circuit. Oct 05, 2020 · metal detector sensor circuit diagram. Jun 29, 2020 · 3d gold detector is a sophisticated and complex metal detector with more sophisticated circuits and more features.
Beste Overview Clue Metal Detector In Circuitpython Adafruit Learning System
Oct 03, 2016 · for this metal detector project, we will be using an arduino to process the oscillation signal instead of offsetting the oscillation with a second tank circuit. These devices called 3d imaging metal detectors, a device that use special probes for ground scanning. Oct 05, 2020 · metal detector sensor circuit diagram.Dozens of electronic components that are usually available in the electronic circuits.
The electronic circuitry of a metal detector sensor can be very complex and consists of. The electronic circuitry of a metal detector sensor can be very complex and consists of. Jun 29, 2020 · 3d gold detector is a sophisticated and complex metal detector with more sophisticated circuits and more features. Oct 05, 2020 · metal detector sensor circuit diagram. These devices called 3d imaging metal detectors, a device that use special probes for ground scanning.

Dozens of electronic components that are usually available in the electronic circuits.. With the help of this lc circuit, which is also called as tank circuit or tuned circuit, the tda0161 ic acts as an oscillator and oscillates at a particular frequency. Jul 31, 2017 · the lc circuit, which consists of l1 (coil) and c1, is the main metal detector part of the circuit. Dozens of electronic components that are usually available in the electronic circuits. Oct 05, 2020 · metal detector sensor circuit diagram. Oct 03, 2016 · for this metal detector project, we will be using an arduino to process the oscillation signal instead of offsetting the oscillation with a second tank circuit. The arduino will store the fixed frequency and continuously compare the incoming frequency of the detector circuit with the stored frequency (more on the arduino program below). The electronic circuitry of a metal detector sensor can be very complex and consists of. The electronic circuitry of a metal detector sensor can be very complex and consists of.

The following image shows the circuit diagram for do it yourself (diy) metal detector circuit... With the help of this lc circuit, which is also called as tank circuit or tuned circuit, the tda0161 ic acts as an oscillator and oscillates at a particular frequency.

The electronic circuitry of a metal detector sensor can be very complex and consists of. Oct 03, 2016 · for this metal detector project, we will be using an arduino to process the oscillation signal instead of offsetting the oscillation with a second tank circuit. The following image shows the circuit diagram for do it yourself (diy) metal detector circuit. The electronic circuitry of a metal detector sensor can be very complex and consists of.. The electronic circuitry of a metal detector sensor can be very complex and consists of.

Oct 05, 2020 · metal detector sensor circuit diagram. Dozens of electronic components that are usually available in the electronic circuits. Jul 31, 2017 · the lc circuit, which consists of l1 (coil) and c1, is the main metal detector part of the circuit. The arduino will store the fixed frequency and continuously compare the incoming frequency of the detector circuit with the stored frequency (more on the arduino program below). Oct 05, 2020 · metal detector sensor circuit diagram. Oct 03, 2016 · for this metal detector project, we will be using an arduino to process the oscillation signal instead of offsetting the oscillation with a second tank circuit. The electronic circuitry of a metal detector sensor can be very complex and consists of. With the help of this lc circuit, which is also called as tank circuit or tuned circuit, the tda0161 ic acts as an oscillator and oscillates at a particular frequency. The following image shows the circuit diagram for do it yourself (diy) metal detector circuit.. Oct 05, 2020 · metal detector sensor circuit diagram.

Dozens of electronic components that are usually available in the electronic circuits. . Oct 03, 2016 · for this metal detector project, we will be using an arduino to process the oscillation signal instead of offsetting the oscillation with a second tank circuit.
Oct 05, 2020 · metal detector sensor circuit diagram... Dozens of electronic components that are usually available in the electronic circuits. Jul 31, 2017 · the lc circuit, which consists of l1 (coil) and c1, is the main metal detector part of the circuit. Oct 05, 2020 · metal detector sensor circuit diagram. The arduino will store the fixed frequency and continuously compare the incoming frequency of the detector circuit with the stored frequency (more on the arduino program below). The electronic circuitry of a metal detector sensor can be very complex and consists of. With the help of this lc circuit, which is also called as tank circuit or tuned circuit, the tda0161 ic acts as an oscillator and oscillates at a particular frequency.

The following image shows the circuit diagram for do it yourself (diy) metal detector circuit... Jul 31, 2017 · the lc circuit, which consists of l1 (coil) and c1, is the main metal detector part of the circuit. The arduino will store the fixed frequency and continuously compare the incoming frequency of the detector circuit with the stored frequency (more on the arduino program below). These devices called 3d imaging metal detectors, a device that use special probes for ground scanning. Jun 29, 2020 · 3d gold detector is a sophisticated and complex metal detector with more sophisticated circuits and more features. Dozens of electronic components that are usually available in the electronic circuits. The electronic circuitry of a metal detector sensor can be very complex and consists of. Oct 05, 2020 · metal detector sensor circuit diagram. Oct 03, 2016 · for this metal detector project, we will be using an arduino to process the oscillation signal instead of offsetting the oscillation with a second tank circuit. The following image shows the circuit diagram for do it yourself (diy) metal detector circuit. The following image shows the circuit diagram for do it yourself (diy) metal detector circuit.

The arduino will store the fixed frequency and continuously compare the incoming frequency of the detector circuit with the stored frequency (more on the arduino program below). Oct 05, 2020 · metal detector sensor circuit diagram.. With the help of this lc circuit, which is also called as tank circuit or tuned circuit, the tda0161 ic acts as an oscillator and oscillates at a particular frequency.

Dozens of electronic components that are usually available in the electronic circuits.. With the help of this lc circuit, which is also called as tank circuit or tuned circuit, the tda0161 ic acts as an oscillator and oscillates at a particular frequency. Oct 03, 2016 · for this metal detector project, we will be using an arduino to process the oscillation signal instead of offsetting the oscillation with a second tank circuit. Jul 31, 2017 · the lc circuit, which consists of l1 (coil) and c1, is the main metal detector part of the circuit. Dozens of electronic components that are usually available in the electronic circuits. Jun 29, 2020 · 3d gold detector is a sophisticated and complex metal detector with more sophisticated circuits and more features. The following image shows the circuit diagram for do it yourself (diy) metal detector circuit. The electronic circuitry of a metal detector sensor can be very complex and consists of. The arduino will store the fixed frequency and continuously compare the incoming frequency of the detector circuit with the stored frequency (more on the arduino program below). These devices called 3d imaging metal detectors, a device that use special probes for ground scanning. Oct 05, 2020 · metal detector sensor circuit diagram... With the help of this lc circuit, which is also called as tank circuit or tuned circuit, the tda0161 ic acts as an oscillator and oscillates at a particular frequency.

Jul 31, 2017 · the lc circuit, which consists of l1 (coil) and c1, is the main metal detector part of the circuit.. These devices called 3d imaging metal detectors, a device that use special probes for ground scanning. The arduino will store the fixed frequency and continuously compare the incoming frequency of the detector circuit with the stored frequency (more on the arduino program below). Oct 05, 2020 · metal detector sensor circuit diagram. With the help of this lc circuit, which is also called as tank circuit or tuned circuit, the tda0161 ic acts as an oscillator and oscillates at a particular frequency. The electronic circuitry of a metal detector sensor can be very complex and consists of. Jun 29, 2020 · 3d gold detector is a sophisticated and complex metal detector with more sophisticated circuits and more features. Jul 31, 2017 · the lc circuit, which consists of l1 (coil) and c1, is the main metal detector part of the circuit.. These devices called 3d imaging metal detectors, a device that use special probes for ground scanning.
Jun 29, 2020 · 3d gold detector is a sophisticated and complex metal detector with more sophisticated circuits and more features. With the help of this lc circuit, which is also called as tank circuit or tuned circuit, the tda0161 ic acts as an oscillator and oscillates at a particular frequency. These devices called 3d imaging metal detectors, a device that use special probes for ground scanning. Jul 31, 2017 · the lc circuit, which consists of l1 (coil) and c1, is the main metal detector part of the circuit.

Jun 29, 2020 · 3d gold detector is a sophisticated and complex metal detector with more sophisticated circuits and more features. These devices called 3d imaging metal detectors, a device that use special probes for ground scanning. The following image shows the circuit diagram for do it yourself (diy) metal detector circuit. The electronic circuitry of a metal detector sensor can be very complex and consists of. Jul 31, 2017 · the lc circuit, which consists of l1 (coil) and c1, is the main metal detector part of the circuit. Dozens of electronic components that are usually available in the electronic circuits. Oct 05, 2020 · metal detector sensor circuit diagram.. Jun 29, 2020 · 3d gold detector is a sophisticated and complex metal detector with more sophisticated circuits and more features.

Dozens of electronic components that are usually available in the electronic circuits. Oct 05, 2020 · metal detector sensor circuit diagram. Dozens of electronic components that are usually available in the electronic circuits. Jun 29, 2020 · 3d gold detector is a sophisticated and complex metal detector with more sophisticated circuits and more features. Oct 03, 2016 · for this metal detector project, we will be using an arduino to process the oscillation signal instead of offsetting the oscillation with a second tank circuit. With the help of this lc circuit, which is also called as tank circuit or tuned circuit, the tda0161 ic acts as an oscillator and oscillates at a particular frequency. The electronic circuitry of a metal detector sensor can be very complex and consists of. The arduino will store the fixed frequency and continuously compare the incoming frequency of the detector circuit with the stored frequency (more on the arduino program below). These devices called 3d imaging metal detectors, a device that use special probes for ground scanning. Jul 31, 2017 · the lc circuit, which consists of l1 (coil) and c1, is the main metal detector part of the circuit. The following image shows the circuit diagram for do it yourself (diy) metal detector circuit. The electronic circuitry of a metal detector sensor can be very complex and consists of.

Oct 05, 2020 · metal detector sensor circuit diagram. . Oct 03, 2016 · for this metal detector project, we will be using an arduino to process the oscillation signal instead of offsetting the oscillation with a second tank circuit.

Oct 05, 2020 · metal detector sensor circuit diagram. The following image shows the circuit diagram for do it yourself (diy) metal detector circuit. Oct 05, 2020 · metal detector sensor circuit diagram. Dozens of electronic components that are usually available in the electronic circuits. With the help of this lc circuit, which is also called as tank circuit or tuned circuit, the tda0161 ic acts as an oscillator and oscillates at a particular frequency.. With the help of this lc circuit, which is also called as tank circuit or tuned circuit, the tda0161 ic acts as an oscillator and oscillates at a particular frequency.

Dozens of electronic components that are usually available in the electronic circuits. . With the help of this lc circuit, which is also called as tank circuit or tuned circuit, the tda0161 ic acts as an oscillator and oscillates at a particular frequency.

The arduino will store the fixed frequency and continuously compare the incoming frequency of the detector circuit with the stored frequency (more on the arduino program below)... The electronic circuitry of a metal detector sensor can be very complex and consists of. The following image shows the circuit diagram for do it yourself (diy) metal detector circuit. With the help of this lc circuit, which is also called as tank circuit or tuned circuit, the tda0161 ic acts as an oscillator and oscillates at a particular frequency. Dozens of electronic components that are usually available in the electronic circuits. Oct 05, 2020 · metal detector sensor circuit diagram. Jun 29, 2020 · 3d gold detector is a sophisticated and complex metal detector with more sophisticated circuits and more features. These devices called 3d imaging metal detectors, a device that use special probes for ground scanning.

The electronic circuitry of a metal detector sensor can be very complex and consists of. Oct 05, 2020 · metal detector sensor circuit diagram. Jul 31, 2017 · the lc circuit, which consists of l1 (coil) and c1, is the main metal detector part of the circuit. Oct 03, 2016 · for this metal detector project, we will be using an arduino to process the oscillation signal instead of offsetting the oscillation with a second tank circuit. These devices called 3d imaging metal detectors, a device that use special probes for ground scanning.
Jul 31, 2017 · the lc circuit, which consists of l1 (coil) and c1, is the main metal detector part of the circuit. Jun 29, 2020 · 3d gold detector is a sophisticated and complex metal detector with more sophisticated circuits and more features. The following image shows the circuit diagram for do it yourself (diy) metal detector circuit. The electronic circuitry of a metal detector sensor can be very complex and consists of... The electronic circuitry of a metal detector sensor can be very complex and consists of.
The electronic circuitry of a metal detector sensor can be very complex and consists of.. Oct 03, 2016 · for this metal detector project, we will be using an arduino to process the oscillation signal instead of offsetting the oscillation with a second tank circuit. Oct 05, 2020 · metal detector sensor circuit diagram. Dozens of electronic components that are usually available in the electronic circuits. These devices called 3d imaging metal detectors, a device that use special probes for ground scanning. Jul 31, 2017 · the lc circuit, which consists of l1 (coil) and c1, is the main metal detector part of the circuit. The arduino will store the fixed frequency and continuously compare the incoming frequency of the detector circuit with the stored frequency (more on the arduino program below). The electronic circuitry of a metal detector sensor can be very complex and consists of. The following image shows the circuit diagram for do it yourself (diy) metal detector circuit. Jun 29, 2020 · 3d gold detector is a sophisticated and complex metal detector with more sophisticated circuits and more features.. The electronic circuitry of a metal detector sensor can be very complex and consists of.

The arduino will store the fixed frequency and continuously compare the incoming frequency of the detector circuit with the stored frequency (more on the arduino program below). . Oct 03, 2016 · for this metal detector project, we will be using an arduino to process the oscillation signal instead of offsetting the oscillation with a second tank circuit.

Oct 05, 2020 · metal detector sensor circuit diagram. Oct 03, 2016 · for this metal detector project, we will be using an arduino to process the oscillation signal instead of offsetting the oscillation with a second tank circuit. The following image shows the circuit diagram for do it yourself (diy) metal detector circuit. The arduino will store the fixed frequency and continuously compare the incoming frequency of the detector circuit with the stored frequency (more on the arduino program below). These devices called 3d imaging metal detectors, a device that use special probes for ground scanning.

The following image shows the circuit diagram for do it yourself (diy) metal detector circuit.. With the help of this lc circuit, which is also called as tank circuit or tuned circuit, the tda0161 ic acts as an oscillator and oscillates at a particular frequency. The electronic circuitry of a metal detector sensor can be very complex and consists of. These devices called 3d imaging metal detectors, a device that use special probes for ground scanning. The arduino will store the fixed frequency and continuously compare the incoming frequency of the detector circuit with the stored frequency (more on the arduino program below). Dozens of electronic components that are usually available in the electronic circuits. The following image shows the circuit diagram for do it yourself (diy) metal detector circuit. Oct 05, 2020 · metal detector sensor circuit diagram. Jul 31, 2017 · the lc circuit, which consists of l1 (coil) and c1, is the main metal detector part of the circuit. Oct 03, 2016 · for this metal detector project, we will be using an arduino to process the oscillation signal instead of offsetting the oscillation with a second tank circuit. Jun 29, 2020 · 3d gold detector is a sophisticated and complex metal detector with more sophisticated circuits and more features. These devices called 3d imaging metal detectors, a device that use special probes for ground scanning.

Jun 29, 2020 · 3d gold detector is a sophisticated and complex metal detector with more sophisticated circuits and more features.. The following image shows the circuit diagram for do it yourself (diy) metal detector circuit. The electronic circuitry of a metal detector sensor can be very complex and consists of. Jul 31, 2017 · the lc circuit, which consists of l1 (coil) and c1, is the main metal detector part of the circuit... Oct 05, 2020 · metal detector sensor circuit diagram.

Oct 03, 2016 · for this metal detector project, we will be using an arduino to process the oscillation signal instead of offsetting the oscillation with a second tank circuit... The arduino will store the fixed frequency and continuously compare the incoming frequency of the detector circuit with the stored frequency (more on the arduino program below). These devices called 3d imaging metal detectors, a device that use special probes for ground scanning. The following image shows the circuit diagram for do it yourself (diy) metal detector circuit. Dozens of electronic components that are usually available in the electronic circuits. Oct 03, 2016 · for this metal detector project, we will be using an arduino to process the oscillation signal instead of offsetting the oscillation with a second tank circuit. Oct 05, 2020 · metal detector sensor circuit diagram. With the help of this lc circuit, which is also called as tank circuit or tuned circuit, the tda0161 ic acts as an oscillator and oscillates at a particular frequency. Jun 29, 2020 · 3d gold detector is a sophisticated and complex metal detector with more sophisticated circuits and more features. Jul 31, 2017 · the lc circuit, which consists of l1 (coil) and c1, is the main metal detector part of the circuit. The electronic circuitry of a metal detector sensor can be very complex and consists of. The arduino will store the fixed frequency and continuously compare the incoming frequency of the detector circuit with the stored frequency (more on the arduino program below).
The arduino will store the fixed frequency and continuously compare the incoming frequency of the detector circuit with the stored frequency (more on the arduino program below). The following image shows the circuit diagram for do it yourself (diy) metal detector circuit. Oct 03, 2016 · for this metal detector project, we will be using an arduino to process the oscillation signal instead of offsetting the oscillation with a second tank circuit. With the help of this lc circuit, which is also called as tank circuit or tuned circuit, the tda0161 ic acts as an oscillator and oscillates at a particular frequency. The arduino will store the fixed frequency and continuously compare the incoming frequency of the detector circuit with the stored frequency (more on the arduino program below).. The following image shows the circuit diagram for do it yourself (diy) metal detector circuit.
These devices called 3d imaging metal detectors, a device that use special probes for ground scanning. With the help of this lc circuit, which is also called as tank circuit or tuned circuit, the tda0161 ic acts as an oscillator and oscillates at a particular frequency.

Oct 05, 2020 · metal detector sensor circuit diagram. The arduino will store the fixed frequency and continuously compare the incoming frequency of the detector circuit with the stored frequency (more on the arduino program below). Jun 29, 2020 · 3d gold detector is a sophisticated and complex metal detector with more sophisticated circuits and more features... The following image shows the circuit diagram for do it yourself (diy) metal detector circuit.

The electronic circuitry of a metal detector sensor can be very complex and consists of. The electronic circuitry of a metal detector sensor can be very complex and consists of. With the help of this lc circuit, which is also called as tank circuit or tuned circuit, the tda0161 ic acts as an oscillator and oscillates at a particular frequency. Dozens of electronic components that are usually available in the electronic circuits. The following image shows the circuit diagram for do it yourself (diy) metal detector circuit. These devices called 3d imaging metal detectors, a device that use special probes for ground scanning. The arduino will store the fixed frequency and continuously compare the incoming frequency of the detector circuit with the stored frequency (more on the arduino program below). Jul 31, 2017 · the lc circuit, which consists of l1 (coil) and c1, is the main metal detector part of the circuit. Oct 03, 2016 · for this metal detector project, we will be using an arduino to process the oscillation signal instead of offsetting the oscillation with a second tank circuit. Jul 31, 2017 · the lc circuit, which consists of l1 (coil) and c1, is the main metal detector part of the circuit.

The electronic circuitry of a metal detector sensor can be very complex and consists of. Oct 03, 2016 · for this metal detector project, we will be using an arduino to process the oscillation signal instead of offsetting the oscillation with a second tank circuit. Jun 29, 2020 · 3d gold detector is a sophisticated and complex metal detector with more sophisticated circuits and more features. Jul 31, 2017 · the lc circuit, which consists of l1 (coil) and c1, is the main metal detector part of the circuit. The electronic circuitry of a metal detector sensor can be very complex and consists of.. These devices called 3d imaging metal detectors, a device that use special probes for ground scanning.

Jul 31, 2017 · the lc circuit, which consists of l1 (coil) and c1, is the main metal detector part of the circuit. The electronic circuitry of a metal detector sensor can be very complex and consists of. Jun 29, 2020 · 3d gold detector is a sophisticated and complex metal detector with more sophisticated circuits and more features. Oct 05, 2020 · metal detector sensor circuit diagram. Dozens of electronic components that are usually available in the electronic circuits. Jul 31, 2017 · the lc circuit, which consists of l1 (coil) and c1, is the main metal detector part of the circuit. The following image shows the circuit diagram for do it yourself (diy) metal detector circuit. With the help of this lc circuit, which is also called as tank circuit or tuned circuit, the tda0161 ic acts as an oscillator and oscillates at a particular frequency. The arduino will store the fixed frequency and continuously compare the incoming frequency of the detector circuit with the stored frequency (more on the arduino program below).. Oct 03, 2016 · for this metal detector project, we will be using an arduino to process the oscillation signal instead of offsetting the oscillation with a second tank circuit.

Jun 29, 2020 · 3d gold detector is a sophisticated and complex metal detector with more sophisticated circuits and more features. The arduino will store the fixed frequency and continuously compare the incoming frequency of the detector circuit with the stored frequency (more on the arduino program below). Oct 03, 2016 · for this metal detector project, we will be using an arduino to process the oscillation signal instead of offsetting the oscillation with a second tank circuit. Jun 29, 2020 · 3d gold detector is a sophisticated and complex metal detector with more sophisticated circuits and more features. These devices called 3d imaging metal detectors, a device that use special probes for ground scanning. Dozens of electronic components that are usually available in the electronic circuits. The electronic circuitry of a metal detector sensor can be very complex and consists of. The following image shows the circuit diagram for do it yourself (diy) metal detector circuit. Oct 05, 2020 · metal detector sensor circuit diagram. Dozens of electronic components that are usually available in the electronic circuits.

Jul 31, 2017 · the lc circuit, which consists of l1 (coil) and c1, is the main metal detector part of the circuit. Oct 03, 2016 · for this metal detector project, we will be using an arduino to process the oscillation signal instead of offsetting the oscillation with a second tank circuit. Oct 05, 2020 · metal detector sensor circuit diagram. Jun 29, 2020 · 3d gold detector is a sophisticated and complex metal detector with more sophisticated circuits and more features. These devices called 3d imaging metal detectors, a device that use special probes for ground scanning. Dozens of electronic components that are usually available in the electronic circuits. Jul 31, 2017 · the lc circuit, which consists of l1 (coil) and c1, is the main metal detector part of the circuit. Jun 29, 2020 · 3d gold detector is a sophisticated and complex metal detector with more sophisticated circuits and more features.

Oct 03, 2016 · for this metal detector project, we will be using an arduino to process the oscillation signal instead of offsetting the oscillation with a second tank circuit.. .. The following image shows the circuit diagram for do it yourself (diy) metal detector circuit.

The electronic circuitry of a metal detector sensor can be very complex and consists of... With the help of this lc circuit, which is also called as tank circuit or tuned circuit, the tda0161 ic acts as an oscillator and oscillates at a particular frequency.

The following image shows the circuit diagram for do it yourself (diy) metal detector circuit. The arduino will store the fixed frequency and continuously compare the incoming frequency of the detector circuit with the stored frequency (more on the arduino program below). With the help of this lc circuit, which is also called as tank circuit or tuned circuit, the tda0161 ic acts as an oscillator and oscillates at a particular frequency. Dozens of electronic components that are usually available in the electronic circuits... These devices called 3d imaging metal detectors, a device that use special probes for ground scanning.
These devices called 3d imaging metal detectors, a device that use special probes for ground scanning. .. Jun 29, 2020 · 3d gold detector is a sophisticated and complex metal detector with more sophisticated circuits and more features.

Oct 03, 2016 · for this metal detector project, we will be using an arduino to process the oscillation signal instead of offsetting the oscillation with a second tank circuit. These devices called 3d imaging metal detectors, a device that use special probes for ground scanning. Jul 31, 2017 · the lc circuit, which consists of l1 (coil) and c1, is the main metal detector part of the circuit. Jun 29, 2020 · 3d gold detector is a sophisticated and complex metal detector with more sophisticated circuits and more features. Oct 03, 2016 · for this metal detector project, we will be using an arduino to process the oscillation signal instead of offsetting the oscillation with a second tank circuit. The electronic circuitry of a metal detector sensor can be very complex and consists of. The following image shows the circuit diagram for do it yourself (diy) metal detector circuit.. Oct 03, 2016 · for this metal detector project, we will be using an arduino to process the oscillation signal instead of offsetting the oscillation with a second tank circuit.

The arduino will store the fixed frequency and continuously compare the incoming frequency of the detector circuit with the stored frequency (more on the arduino program below). Dozens of electronic components that are usually available in the electronic circuits. Oct 05, 2020 · metal detector sensor circuit diagram. With the help of this lc circuit, which is also called as tank circuit or tuned circuit, the tda0161 ic acts as an oscillator and oscillates at a particular frequency. Jul 31, 2017 · the lc circuit, which consists of l1 (coil) and c1, is the main metal detector part of the circuit. Oct 03, 2016 · for this metal detector project, we will be using an arduino to process the oscillation signal instead of offsetting the oscillation with a second tank circuit. The electronic circuitry of a metal detector sensor can be very complex and consists of. The arduino will store the fixed frequency and continuously compare the incoming frequency of the detector circuit with the stored frequency (more on the arduino program below). These devices called 3d imaging metal detectors, a device that use special probes for ground scanning. The following image shows the circuit diagram for do it yourself (diy) metal detector circuit. Jun 29, 2020 · 3d gold detector is a sophisticated and complex metal detector with more sophisticated circuits and more features.. Dozens of electronic components that are usually available in the electronic circuits.

Jun 29, 2020 · 3d gold detector is a sophisticated and complex metal detector with more sophisticated circuits and more features. . Jun 29, 2020 · 3d gold detector is a sophisticated and complex metal detector with more sophisticated circuits and more features.

Oct 05, 2020 · metal detector sensor circuit diagram. . The following image shows the circuit diagram for do it yourself (diy) metal detector circuit.
Oct 05, 2020 · metal detector sensor circuit diagram. Jul 31, 2017 · the lc circuit, which consists of l1 (coil) and c1, is the main metal detector part of the circuit. The arduino will store the fixed frequency and continuously compare the incoming frequency of the detector circuit with the stored frequency (more on the arduino program below). Dozens of electronic components that are usually available in the electronic circuits. Oct 03, 2016 · for this metal detector project, we will be using an arduino to process the oscillation signal instead of offsetting the oscillation with a second tank circuit. With the help of this lc circuit, which is also called as tank circuit or tuned circuit, the tda0161 ic acts as an oscillator and oscillates at a particular frequency. Oct 05, 2020 · metal detector sensor circuit diagram. These devices called 3d imaging metal detectors, a device that use special probes for ground scanning. The following image shows the circuit diagram for do it yourself (diy) metal detector circuit. Jun 29, 2020 · 3d gold detector is a sophisticated and complex metal detector with more sophisticated circuits and more features. The electronic circuitry of a metal detector sensor can be very complex and consists of... Jul 31, 2017 · the lc circuit, which consists of l1 (coil) and c1, is the main metal detector part of the circuit.

Oct 05, 2020 · metal detector sensor circuit diagram.. The following image shows the circuit diagram for do it yourself (diy) metal detector circuit. Oct 03, 2016 · for this metal detector project, we will be using an arduino to process the oscillation signal instead of offsetting the oscillation with a second tank circuit. Dozens of electronic components that are usually available in the electronic circuits. These devices called 3d imaging metal detectors, a device that use special probes for ground scanning. The electronic circuitry of a metal detector sensor can be very complex and consists of. Oct 05, 2020 · metal detector sensor circuit diagram. Jun 29, 2020 · 3d gold detector is a sophisticated and complex metal detector with more sophisticated circuits and more features. With the help of this lc circuit, which is also called as tank circuit or tuned circuit, the tda0161 ic acts as an oscillator and oscillates at a particular frequency. The arduino will store the fixed frequency and continuously compare the incoming frequency of the detector circuit with the stored frequency (more on the arduino program below).. Oct 03, 2016 · for this metal detector project, we will be using an arduino to process the oscillation signal instead of offsetting the oscillation with a second tank circuit.

The following image shows the circuit diagram for do it yourself (diy) metal detector circuit. Dozens of electronic components that are usually available in the electronic circuits. Jun 29, 2020 · 3d gold detector is a sophisticated and complex metal detector with more sophisticated circuits and more features. Oct 03, 2016 · for this metal detector project, we will be using an arduino to process the oscillation signal instead of offsetting the oscillation with a second tank circuit. These devices called 3d imaging metal detectors, a device that use special probes for ground scanning. The following image shows the circuit diagram for do it yourself (diy) metal detector circuit.. Jul 31, 2017 · the lc circuit, which consists of l1 (coil) and c1, is the main metal detector part of the circuit.

Jul 31, 2017 · the lc circuit, which consists of l1 (coil) and c1, is the main metal detector part of the circuit. The electronic circuitry of a metal detector sensor can be very complex and consists of. The arduino will store the fixed frequency and continuously compare the incoming frequency of the detector circuit with the stored frequency (more on the arduino program below)... The arduino will store the fixed frequency and continuously compare the incoming frequency of the detector circuit with the stored frequency (more on the arduino program below).
Oct 05, 2020 · metal detector sensor circuit diagram.. Jul 31, 2017 · the lc circuit, which consists of l1 (coil) and c1, is the main metal detector part of the circuit. Oct 03, 2016 · for this metal detector project, we will be using an arduino to process the oscillation signal instead of offsetting the oscillation with a second tank circuit.

Oct 03, 2016 · for this metal detector project, we will be using an arduino to process the oscillation signal instead of offsetting the oscillation with a second tank circuit. .. The electronic circuitry of a metal detector sensor can be very complex and consists of.

Oct 05, 2020 · metal detector sensor circuit diagram... Oct 03, 2016 · for this metal detector project, we will be using an arduino to process the oscillation signal instead of offsetting the oscillation with a second tank circuit. With the help of this lc circuit, which is also called as tank circuit or tuned circuit, the tda0161 ic acts as an oscillator and oscillates at a particular frequency. These devices called 3d imaging metal detectors, a device that use special probes for ground scanning. Jun 29, 2020 · 3d gold detector is a sophisticated and complex metal detector with more sophisticated circuits and more features. The electronic circuitry of a metal detector sensor can be very complex and consists of. Jul 31, 2017 · the lc circuit, which consists of l1 (coil) and c1, is the main metal detector part of the circuit.. Dozens of electronic components that are usually available in the electronic circuits.

Jun 29, 2020 · 3d gold detector is a sophisticated and complex metal detector with more sophisticated circuits and more features. Dozens of electronic components that are usually available in the electronic circuits. Oct 05, 2020 · metal detector sensor circuit diagram... The arduino will store the fixed frequency and continuously compare the incoming frequency of the detector circuit with the stored frequency (more on the arduino program below).
Oct 05, 2020 · metal detector sensor circuit diagram... Oct 05, 2020 · metal detector sensor circuit diagram. The following image shows the circuit diagram for do it yourself (diy) metal detector circuit. With the help of this lc circuit, which is also called as tank circuit or tuned circuit, the tda0161 ic acts as an oscillator and oscillates at a particular frequency. The electronic circuitry of a metal detector sensor can be very complex and consists of. Dozens of electronic components that are usually available in the electronic circuits. The arduino will store the fixed frequency and continuously compare the incoming frequency of the detector circuit with the stored frequency (more on the arduino program below). Jul 31, 2017 · the lc circuit, which consists of l1 (coil) and c1, is the main metal detector part of the circuit... Jun 29, 2020 · 3d gold detector is a sophisticated and complex metal detector with more sophisticated circuits and more features.

Oct 05, 2020 · metal detector sensor circuit diagram.. The following image shows the circuit diagram for do it yourself (diy) metal detector circuit. The arduino will store the fixed frequency and continuously compare the incoming frequency of the detector circuit with the stored frequency (more on the arduino program below). Jun 29, 2020 · 3d gold detector is a sophisticated and complex metal detector with more sophisticated circuits and more features. Oct 05, 2020 · metal detector sensor circuit diagram. Jul 31, 2017 · the lc circuit, which consists of l1 (coil) and c1, is the main metal detector part of the circuit. The electronic circuitry of a metal detector sensor can be very complex and consists of.

Oct 03, 2016 · for this metal detector project, we will be using an arduino to process the oscillation signal instead of offsetting the oscillation with a second tank circuit... Oct 03, 2016 · for this metal detector project, we will be using an arduino to process the oscillation signal instead of offsetting the oscillation with a second tank circuit. Jul 31, 2017 · the lc circuit, which consists of l1 (coil) and c1, is the main metal detector part of the circuit. With the help of this lc circuit, which is also called as tank circuit or tuned circuit, the tda0161 ic acts as an oscillator and oscillates at a particular frequency. Dozens of electronic components that are usually available in the electronic circuits. The electronic circuitry of a metal detector sensor can be very complex and consists of.

These devices called 3d imaging metal detectors, a device that use special probes for ground scanning. The electronic circuitry of a metal detector sensor can be very complex and consists of... The electronic circuitry of a metal detector sensor can be very complex and consists of.

Oct 03, 2016 · for this metal detector project, we will be using an arduino to process the oscillation signal instead of offsetting the oscillation with a second tank circuit. Jul 31, 2017 · the lc circuit, which consists of l1 (coil) and c1, is the main metal detector part of the circuit. The following image shows the circuit diagram for do it yourself (diy) metal detector circuit. Dozens of electronic components that are usually available in the electronic circuits. With the help of this lc circuit, which is also called as tank circuit or tuned circuit, the tda0161 ic acts as an oscillator and oscillates at a particular frequency. The following image shows the circuit diagram for do it yourself (diy) metal detector circuit.

Jul 31, 2017 · the lc circuit, which consists of l1 (coil) and c1, is the main metal detector part of the circuit. With the help of this lc circuit, which is also called as tank circuit or tuned circuit, the tda0161 ic acts as an oscillator and oscillates at a particular frequency. The arduino will store the fixed frequency and continuously compare the incoming frequency of the detector circuit with the stored frequency (more on the arduino program below). The electronic circuitry of a metal detector sensor can be very complex and consists of. These devices called 3d imaging metal detectors, a device that use special probes for ground scanning. Oct 03, 2016 · for this metal detector project, we will be using an arduino to process the oscillation signal instead of offsetting the oscillation with a second tank circuit.. The arduino will store the fixed frequency and continuously compare the incoming frequency of the detector circuit with the stored frequency (more on the arduino program below).

These devices called 3d imaging metal detectors, a device that use special probes for ground scanning. Dozens of electronic components that are usually available in the electronic circuits. Jun 29, 2020 · 3d gold detector is a sophisticated and complex metal detector with more sophisticated circuits and more features.. Jul 31, 2017 · the lc circuit, which consists of l1 (coil) and c1, is the main metal detector part of the circuit.

With the help of this lc circuit, which is also called as tank circuit or tuned circuit, the tda0161 ic acts as an oscillator and oscillates at a particular frequency... Dozens of electronic components that are usually available in the electronic circuits. With the help of this lc circuit, which is also called as tank circuit or tuned circuit, the tda0161 ic acts as an oscillator and oscillates at a particular frequency. The following image shows the circuit diagram for do it yourself (diy) metal detector circuit. Jul 31, 2017 · the lc circuit, which consists of l1 (coil) and c1, is the main metal detector part of the circuit. The electronic circuitry of a metal detector sensor can be very complex and consists of.

These devices called 3d imaging metal detectors, a device that use special probes for ground scanning. Jul 31, 2017 · the lc circuit, which consists of l1 (coil) and c1, is the main metal detector part of the circuit. The following image shows the circuit diagram for do it yourself (diy) metal detector circuit. Oct 05, 2020 · metal detector sensor circuit diagram. Jun 29, 2020 · 3d gold detector is a sophisticated and complex metal detector with more sophisticated circuits and more features. The electronic circuitry of a metal detector sensor can be very complex and consists of. With the help of this lc circuit, which is also called as tank circuit or tuned circuit, the tda0161 ic acts as an oscillator and oscillates at a particular frequency. These devices called 3d imaging metal detectors, a device that use special probes for ground scanning. Dozens of electronic components that are usually available in the electronic circuits... Jun 29, 2020 · 3d gold detector is a sophisticated and complex metal detector with more sophisticated circuits and more features.
Jul 31, 2017 · the lc circuit, which consists of l1 (coil) and c1, is the main metal detector part of the circuit. The electronic circuitry of a metal detector sensor can be very complex and consists of. These devices called 3d imaging metal detectors, a device that use special probes for ground scanning. Dozens of electronic components that are usually available in the electronic circuits. Jul 31, 2017 · the lc circuit, which consists of l1 (coil) and c1, is the main metal detector part of the circuit. Oct 03, 2016 · for this metal detector project, we will be using an arduino to process the oscillation signal instead of offsetting the oscillation with a second tank circuit... The electronic circuitry of a metal detector sensor can be very complex and consists of.

Jul 31, 2017 · the lc circuit, which consists of l1 (coil) and c1, is the main metal detector part of the circuit... Dozens of electronic components that are usually available in the electronic circuits. The following image shows the circuit diagram for do it yourself (diy) metal detector circuit. With the help of this lc circuit, which is also called as tank circuit or tuned circuit, the tda0161 ic acts as an oscillator and oscillates at a particular frequency. Jun 29, 2020 · 3d gold detector is a sophisticated and complex metal detector with more sophisticated circuits and more features. Jul 31, 2017 · the lc circuit, which consists of l1 (coil) and c1, is the main metal detector part of the circuit. The electronic circuitry of a metal detector sensor can be very complex and consists of. Oct 05, 2020 · metal detector sensor circuit diagram. The arduino will store the fixed frequency and continuously compare the incoming frequency of the detector circuit with the stored frequency (more on the arduino program below). These devices called 3d imaging metal detectors, a device that use special probes for ground scanning. Oct 03, 2016 · for this metal detector project, we will be using an arduino to process the oscillation signal instead of offsetting the oscillation with a second tank circuit. Oct 05, 2020 · metal detector sensor circuit diagram.
Jul 31, 2017 · the lc circuit, which consists of l1 (coil) and c1, is the main metal detector part of the circuit... The arduino will store the fixed frequency and continuously compare the incoming frequency of the detector circuit with the stored frequency (more on the arduino program below). Oct 05, 2020 · metal detector sensor circuit diagram. These devices called 3d imaging metal detectors, a device that use special probes for ground scanning. Jun 29, 2020 · 3d gold detector is a sophisticated and complex metal detector with more sophisticated circuits and more features. Oct 03, 2016 · for this metal detector project, we will be using an arduino to process the oscillation signal instead of offsetting the oscillation with a second tank circuit. With the help of this lc circuit, which is also called as tank circuit or tuned circuit, the tda0161 ic acts as an oscillator and oscillates at a particular frequency. Dozens of electronic components that are usually available in the electronic circuits. The electronic circuitry of a metal detector sensor can be very complex and consists of. Jul 31, 2017 · the lc circuit, which consists of l1 (coil) and c1, is the main metal detector part of the circuit. Oct 03, 2016 · for this metal detector project, we will be using an arduino to process the oscillation signal instead of offsetting the oscillation with a second tank circuit.
Oct 03, 2016 · for this metal detector project, we will be using an arduino to process the oscillation signal instead of offsetting the oscillation with a second tank circuit... Jul 31, 2017 · the lc circuit, which consists of l1 (coil) and c1, is the main metal detector part of the circuit. The electronic circuitry of a metal detector sensor can be very complex and consists of. Dozens of electronic components that are usually available in the electronic circuits. The arduino will store the fixed frequency and continuously compare the incoming frequency of the detector circuit with the stored frequency (more on the arduino program below). The arduino will store the fixed frequency and continuously compare the incoming frequency of the detector circuit with the stored frequency (more on the arduino program below).

These devices called 3d imaging metal detectors, a device that use special probes for ground scanning. Dozens of electronic components that are usually available in the electronic circuits. The electronic circuitry of a metal detector sensor can be very complex and consists of. Oct 03, 2016 · for this metal detector project, we will be using an arduino to process the oscillation signal instead of offsetting the oscillation with a second tank circuit.. Jul 31, 2017 · the lc circuit, which consists of l1 (coil) and c1, is the main metal detector part of the circuit.

These devices called 3d imaging metal detectors, a device that use special probes for ground scanning. These devices called 3d imaging metal detectors, a device that use special probes for ground scanning. Dozens of electronic components that are usually available in the electronic circuits. The arduino will store the fixed frequency and continuously compare the incoming frequency of the detector circuit with the stored frequency (more on the arduino program below). Jul 31, 2017 · the lc circuit, which consists of l1 (coil) and c1, is the main metal detector part of the circuit. The electronic circuitry of a metal detector sensor can be very complex and consists of. Oct 03, 2016 · for this metal detector project, we will be using an arduino to process the oscillation signal instead of offsetting the oscillation with a second tank circuit. Oct 03, 2016 · for this metal detector project, we will be using an arduino to process the oscillation signal instead of offsetting the oscillation with a second tank circuit.

Jun 29, 2020 · 3d gold detector is a sophisticated and complex metal detector with more sophisticated circuits and more features.. These devices called 3d imaging metal detectors, a device that use special probes for ground scanning. With the help of this lc circuit, which is also called as tank circuit or tuned circuit, the tda0161 ic acts as an oscillator and oscillates at a particular frequency. Jul 31, 2017 · the lc circuit, which consists of l1 (coil) and c1, is the main metal detector part of the circuit. The following image shows the circuit diagram for do it yourself (diy) metal detector circuit... Jul 31, 2017 · the lc circuit, which consists of l1 (coil) and c1, is the main metal detector part of the circuit.

The electronic circuitry of a metal detector sensor can be very complex and consists of. Dozens of electronic components that are usually available in the electronic circuits. Oct 03, 2016 · for this metal detector project, we will be using an arduino to process the oscillation signal instead of offsetting the oscillation with a second tank circuit. Oct 05, 2020 · metal detector sensor circuit diagram. The arduino will store the fixed frequency and continuously compare the incoming frequency of the detector circuit with the stored frequency (more on the arduino program below). The electronic circuitry of a metal detector sensor can be very complex and consists of.

These devices called 3d imaging metal detectors, a device that use special probes for ground scanning... Jun 29, 2020 · 3d gold detector is a sophisticated and complex metal detector with more sophisticated circuits and more features. With the help of this lc circuit, which is also called as tank circuit or tuned circuit, the tda0161 ic acts as an oscillator and oscillates at a particular frequency.

Dozens of electronic components that are usually available in the electronic circuits... Oct 05, 2020 · metal detector sensor circuit diagram. Jul 31, 2017 · the lc circuit, which consists of l1 (coil) and c1, is the main metal detector part of the circuit. The arduino will store the fixed frequency and continuously compare the incoming frequency of the detector circuit with the stored frequency (more on the arduino program below). The electronic circuitry of a metal detector sensor can be very complex and consists of. Jun 29, 2020 · 3d gold detector is a sophisticated and complex metal detector with more sophisticated circuits and more features. Jul 31, 2017 · the lc circuit, which consists of l1 (coil) and c1, is the main metal detector part of the circuit.

Jun 29, 2020 · 3d gold detector is a sophisticated and complex metal detector with more sophisticated circuits and more features... Oct 03, 2016 · for this metal detector project, we will be using an arduino to process the oscillation signal instead of offsetting the oscillation with a second tank circuit. Oct 05, 2020 · metal detector sensor circuit diagram. Jun 29, 2020 · 3d gold detector is a sophisticated and complex metal detector with more sophisticated circuits and more features. These devices called 3d imaging metal detectors, a device that use special probes for ground scanning. The arduino will store the fixed frequency and continuously compare the incoming frequency of the detector circuit with the stored frequency (more on the arduino program below). Dozens of electronic components that are usually available in the electronic circuits. Jul 31, 2017 · the lc circuit, which consists of l1 (coil) and c1, is the main metal detector part of the circuit.. The arduino will store the fixed frequency and continuously compare the incoming frequency of the detector circuit with the stored frequency (more on the arduino program below).

These devices called 3d imaging metal detectors, a device that use special probes for ground scanning... These devices called 3d imaging metal detectors, a device that use special probes for ground scanning. Jul 31, 2017 · the lc circuit, which consists of l1 (coil) and c1, is the main metal detector part of the circuit. The electronic circuitry of a metal detector sensor can be very complex and consists of... These devices called 3d imaging metal detectors, a device that use special probes for ground scanning.

These devices called 3d imaging metal detectors, a device that use special probes for ground scanning. Dozens of electronic components that are usually available in the electronic circuits. Oct 03, 2016 · for this metal detector project, we will be using an arduino to process the oscillation signal instead of offsetting the oscillation with a second tank circuit. The electronic circuitry of a metal detector sensor can be very complex and consists of. The following image shows the circuit diagram for do it yourself (diy) metal detector circuit. Oct 05, 2020 · metal detector sensor circuit diagram. Jul 31, 2017 · the lc circuit, which consists of l1 (coil) and c1, is the main metal detector part of the circuit. Jun 29, 2020 · 3d gold detector is a sophisticated and complex metal detector with more sophisticated circuits and more features. The arduino will store the fixed frequency and continuously compare the incoming frequency of the detector circuit with the stored frequency (more on the arduino program below). With the help of this lc circuit, which is also called as tank circuit or tuned circuit, the tda0161 ic acts as an oscillator and oscillates at a particular frequency. These devices called 3d imaging metal detectors, a device that use special probes for ground scanning. Dozens of electronic components that are usually available in the electronic circuits.

With the help of this lc circuit, which is also called as tank circuit or tuned circuit, the tda0161 ic acts as an oscillator and oscillates at a particular frequency.. Jun 29, 2020 · 3d gold detector is a sophisticated and complex metal detector with more sophisticated circuits and more features. The following image shows the circuit diagram for do it yourself (diy) metal detector circuit. With the help of this lc circuit, which is also called as tank circuit or tuned circuit, the tda0161 ic acts as an oscillator and oscillates at a particular frequency. Jul 31, 2017 · the lc circuit, which consists of l1 (coil) and c1, is the main metal detector part of the circuit. Oct 03, 2016 · for this metal detector project, we will be using an arduino to process the oscillation signal instead of offsetting the oscillation with a second tank circuit. With the help of this lc circuit, which is also called as tank circuit or tuned circuit, the tda0161 ic acts as an oscillator and oscillates at a particular frequency.

Jul 31, 2017 · the lc circuit, which consists of l1 (coil) and c1, is the main metal detector part of the circuit.. The electronic circuitry of a metal detector sensor can be very complex and consists of. With the help of this lc circuit, which is also called as tank circuit or tuned circuit, the tda0161 ic acts as an oscillator and oscillates at a particular frequency. Jun 29, 2020 · 3d gold detector is a sophisticated and complex metal detector with more sophisticated circuits and more features. These devices called 3d imaging metal detectors, a device that use special probes for ground scanning. Jul 31, 2017 · the lc circuit, which consists of l1 (coil) and c1, is the main metal detector part of the circuit. Dozens of electronic components that are usually available in the electronic circuits... Dozens of electronic components that are usually available in the electronic circuits.

These devices called 3d imaging metal detectors, a device that use special probes for ground scanning. The electronic circuitry of a metal detector sensor can be very complex and consists of. Jun 29, 2020 · 3d gold detector is a sophisticated and complex metal detector with more sophisticated circuits and more features. The following image shows the circuit diagram for do it yourself (diy) metal detector circuit. With the help of this lc circuit, which is also called as tank circuit or tuned circuit, the tda0161 ic acts as an oscillator and oscillates at a particular frequency. Dozens of electronic components that are usually available in the electronic circuits. These devices called 3d imaging metal detectors, a device that use special probes for ground scanning. These devices called 3d imaging metal detectors, a device that use special probes for ground scanning.

The electronic circuitry of a metal detector sensor can be very complex and consists of.. Jul 31, 2017 · the lc circuit, which consists of l1 (coil) and c1, is the main metal detector part of the circuit. The following image shows the circuit diagram for do it yourself (diy) metal detector circuit. Oct 05, 2020 · metal detector sensor circuit diagram. Dozens of electronic components that are usually available in the electronic circuits. The arduino will store the fixed frequency and continuously compare the incoming frequency of the detector circuit with the stored frequency (more on the arduino program below). These devices called 3d imaging metal detectors, a device that use special probes for ground scanning. Oct 03, 2016 · for this metal detector project, we will be using an arduino to process the oscillation signal instead of offsetting the oscillation with a second tank circuit. The electronic circuitry of a metal detector sensor can be very complex and consists of. Jun 29, 2020 · 3d gold detector is a sophisticated and complex metal detector with more sophisticated circuits and more features. The electronic circuitry of a metal detector sensor can be very complex and consists of.

The electronic circuitry of a metal detector sensor can be very complex and consists of... Jun 29, 2020 · 3d gold detector is a sophisticated and complex metal detector with more sophisticated circuits and more features. Oct 05, 2020 · metal detector sensor circuit diagram. These devices called 3d imaging metal detectors, a device that use special probes for ground scanning... Oct 05, 2020 · metal detector sensor circuit diagram.

The following image shows the circuit diagram for do it yourself (diy) metal detector circuit. The electronic circuitry of a metal detector sensor can be very complex and consists of. Jul 31, 2017 · the lc circuit, which consists of l1 (coil) and c1, is the main metal detector part of the circuit. Dozens of electronic components that are usually available in the electronic circuits. Oct 05, 2020 · metal detector sensor circuit diagram. The following image shows the circuit diagram for do it yourself (diy) metal detector circuit. These devices called 3d imaging metal detectors, a device that use special probes for ground scanning. The arduino will store the fixed frequency and continuously compare the incoming frequency of the detector circuit with the stored frequency (more on the arduino program below)... Jun 29, 2020 · 3d gold detector is a sophisticated and complex metal detector with more sophisticated circuits and more features.

These devices called 3d imaging metal detectors, a device that use special probes for ground scanning. Dozens of electronic components that are usually available in the electronic circuits. Oct 03, 2016 · for this metal detector project, we will be using an arduino to process the oscillation signal instead of offsetting the oscillation with a second tank circuit. The electronic circuitry of a metal detector sensor can be very complex and consists of. With the help of this lc circuit, which is also called as tank circuit or tuned circuit, the tda0161 ic acts as an oscillator and oscillates at a particular frequency. These devices called 3d imaging metal detectors, a device that use special probes for ground scanning.. Oct 03, 2016 · for this metal detector project, we will be using an arduino to process the oscillation signal instead of offsetting the oscillation with a second tank circuit.

These devices called 3d imaging metal detectors, a device that use special probes for ground scanning. These devices called 3d imaging metal detectors, a device that use special probes for ground scanning. Jun 29, 2020 · 3d gold detector is a sophisticated and complex metal detector with more sophisticated circuits and more features. With the help of this lc circuit, which is also called as tank circuit or tuned circuit, the tda0161 ic acts as an oscillator and oscillates at a particular frequency. The arduino will store the fixed frequency and continuously compare the incoming frequency of the detector circuit with the stored frequency (more on the arduino program below). Dozens of electronic components that are usually available in the electronic circuits... Jun 29, 2020 · 3d gold detector is a sophisticated and complex metal detector with more sophisticated circuits and more features.

These devices called 3d imaging metal detectors, a device that use special probes for ground scanning... Jun 29, 2020 · 3d gold detector is a sophisticated and complex metal detector with more sophisticated circuits and more features. Oct 05, 2020 · metal detector sensor circuit diagram. Oct 03, 2016 · for this metal detector project, we will be using an arduino to process the oscillation signal instead of offsetting the oscillation with a second tank circuit. Dozens of electronic components that are usually available in the electronic circuits. The following image shows the circuit diagram for do it yourself (diy) metal detector circuit.

With the help of this lc circuit, which is also called as tank circuit or tuned circuit, the tda0161 ic acts as an oscillator and oscillates at a particular frequency. Oct 03, 2016 · for this metal detector project, we will be using an arduino to process the oscillation signal instead of offsetting the oscillation with a second tank circuit. These devices called 3d imaging metal detectors, a device that use special probes for ground scanning. Jul 31, 2017 · the lc circuit, which consists of l1 (coil) and c1, is the main metal detector part of the circuit. Jun 29, 2020 · 3d gold detector is a sophisticated and complex metal detector with more sophisticated circuits and more features.

With the help of this lc circuit, which is also called as tank circuit or tuned circuit, the tda0161 ic acts as an oscillator and oscillates at a particular frequency.. Oct 05, 2020 · metal detector sensor circuit diagram. The electronic circuitry of a metal detector sensor can be very complex and consists of. The following image shows the circuit diagram for do it yourself (diy) metal detector circuit. Dozens of electronic components that are usually available in the electronic circuits. The arduino will store the fixed frequency and continuously compare the incoming frequency of the detector circuit with the stored frequency (more on the arduino program below). Oct 05, 2020 · metal detector sensor circuit diagram.

The following image shows the circuit diagram for do it yourself (diy) metal detector circuit. The arduino will store the fixed frequency and continuously compare the incoming frequency of the detector circuit with the stored frequency (more on the arduino program below). Jul 31, 2017 · the lc circuit, which consists of l1 (coil) and c1, is the main metal detector part of the circuit. These devices called 3d imaging metal detectors, a device that use special probes for ground scanning. Jun 29, 2020 · 3d gold detector is a sophisticated and complex metal detector with more sophisticated circuits and more features. The electronic circuitry of a metal detector sensor can be very complex and consists of. Oct 03, 2016 · for this metal detector project, we will be using an arduino to process the oscillation signal instead of offsetting the oscillation with a second tank circuit. The following image shows the circuit diagram for do it yourself (diy) metal detector circuit. Dozens of electronic components that are usually available in the electronic circuits. Oct 05, 2020 · metal detector sensor circuit diagram... Jul 31, 2017 · the lc circuit, which consists of l1 (coil) and c1, is the main metal detector part of the circuit.

Dozens of electronic components that are usually available in the electronic circuits. Dozens of electronic components that are usually available in the electronic circuits. These devices called 3d imaging metal detectors, a device that use special probes for ground scanning. The arduino will store the fixed frequency and continuously compare the incoming frequency of the detector circuit with the stored frequency (more on the arduino program below). The following image shows the circuit diagram for do it yourself (diy) metal detector circuit. Oct 03, 2016 · for this metal detector project, we will be using an arduino to process the oscillation signal instead of offsetting the oscillation with a second tank circuit. With the help of this lc circuit, which is also called as tank circuit or tuned circuit, the tda0161 ic acts as an oscillator and oscillates at a particular frequency. Oct 05, 2020 · metal detector sensor circuit diagram. Jun 29, 2020 · 3d gold detector is a sophisticated and complex metal detector with more sophisticated circuits and more features. Jul 31, 2017 · the lc circuit, which consists of l1 (coil) and c1, is the main metal detector part of the circuit. These devices called 3d imaging metal detectors, a device that use special probes for ground scanning.

These devices called 3d imaging metal detectors, a device that use special probes for ground scanning.. Oct 03, 2016 · for this metal detector project, we will be using an arduino to process the oscillation signal instead of offsetting the oscillation with a second tank circuit. Dozens of electronic components that are usually available in the electronic circuits. Jul 31, 2017 · the lc circuit, which consists of l1 (coil) and c1, is the main metal detector part of the circuit. With the help of this lc circuit, which is also called as tank circuit or tuned circuit, the tda0161 ic acts as an oscillator and oscillates at a particular frequency. The electronic circuitry of a metal detector sensor can be very complex and consists of. The arduino will store the fixed frequency and continuously compare the incoming frequency of the detector circuit with the stored frequency (more on the arduino program below). Oct 05, 2020 · metal detector sensor circuit diagram. Jun 29, 2020 · 3d gold detector is a sophisticated and complex metal detector with more sophisticated circuits and more features. The electronic circuitry of a metal detector sensor can be very complex and consists of.

Oct 03, 2016 · for this metal detector project, we will be using an arduino to process the oscillation signal instead of offsetting the oscillation with a second tank circuit. The following image shows the circuit diagram for do it yourself (diy) metal detector circuit. Jun 29, 2020 · 3d gold detector is a sophisticated and complex metal detector with more sophisticated circuits and more features. With the help of this lc circuit, which is also called as tank circuit or tuned circuit, the tda0161 ic acts as an oscillator and oscillates at a particular frequency. The arduino will store the fixed frequency and continuously compare the incoming frequency of the detector circuit with the stored frequency (more on the arduino program below). Dozens of electronic components that are usually available in the electronic circuits.. With the help of this lc circuit, which is also called as tank circuit or tuned circuit, the tda0161 ic acts as an oscillator and oscillates at a particular frequency.

The electronic circuitry of a metal detector sensor can be very complex and consists of. The electronic circuitry of a metal detector sensor can be very complex and consists of. With the help of this lc circuit, which is also called as tank circuit or tuned circuit, the tda0161 ic acts as an oscillator and oscillates at a particular frequency. The following image shows the circuit diagram for do it yourself (diy) metal detector circuit. Jun 29, 2020 · 3d gold detector is a sophisticated and complex metal detector with more sophisticated circuits and more features. Jul 31, 2017 · the lc circuit, which consists of l1 (coil) and c1, is the main metal detector part of the circuit. Oct 03, 2016 · for this metal detector project, we will be using an arduino to process the oscillation signal instead of offsetting the oscillation with a second tank circuit. The arduino will store the fixed frequency and continuously compare the incoming frequency of the detector circuit with the stored frequency (more on the arduino program below). Oct 05, 2020 · metal detector sensor circuit diagram. Dozens of electronic components that are usually available in the electronic circuits.. The electronic circuitry of a metal detector sensor can be very complex and consists of.
These devices called 3d imaging metal detectors, a device that use special probes for ground scanning. . Dozens of electronic components that are usually available in the electronic circuits.

The arduino will store the fixed frequency and continuously compare the incoming frequency of the detector circuit with the stored frequency (more on the arduino program below). The electronic circuitry of a metal detector sensor can be very complex and consists of. With the help of this lc circuit, which is also called as tank circuit or tuned circuit, the tda0161 ic acts as an oscillator and oscillates at a particular frequency. These devices called 3d imaging metal detectors, a device that use special probes for ground scanning. Dozens of electronic components that are usually available in the electronic circuits. Jun 29, 2020 · 3d gold detector is a sophisticated and complex metal detector with more sophisticated circuits and more features.. These devices called 3d imaging metal detectors, a device that use special probes for ground scanning.

Jul 31, 2017 · the lc circuit, which consists of l1 (coil) and c1, is the main metal detector part of the circuit. Oct 03, 2016 · for this metal detector project, we will be using an arduino to process the oscillation signal instead of offsetting the oscillation with a second tank circuit. Jul 31, 2017 · the lc circuit, which consists of l1 (coil) and c1, is the main metal detector part of the circuit.

These devices called 3d imaging metal detectors, a device that use special probes for ground scanning. The following image shows the circuit diagram for do it yourself (diy) metal detector circuit. Dozens of electronic components that are usually available in the electronic circuits. With the help of this lc circuit, which is also called as tank circuit or tuned circuit, the tda0161 ic acts as an oscillator and oscillates at a particular frequency. Jun 29, 2020 · 3d gold detector is a sophisticated and complex metal detector with more sophisticated circuits and more features.. Jul 31, 2017 · the lc circuit, which consists of l1 (coil) and c1, is the main metal detector part of the circuit.

Oct 05, 2020 · metal detector sensor circuit diagram. Oct 03, 2016 · for this metal detector project, we will be using an arduino to process the oscillation signal instead of offsetting the oscillation with a second tank circuit. Dozens of electronic components that are usually available in the electronic circuits... The arduino will store the fixed frequency and continuously compare the incoming frequency of the detector circuit with the stored frequency (more on the arduino program below).

The electronic circuitry of a metal detector sensor can be very complex and consists of. The arduino will store the fixed frequency and continuously compare the incoming frequency of the detector circuit with the stored frequency (more on the arduino program below). Jun 29, 2020 · 3d gold detector is a sophisticated and complex metal detector with more sophisticated circuits and more features. Oct 03, 2016 · for this metal detector project, we will be using an arduino to process the oscillation signal instead of offsetting the oscillation with a second tank circuit. With the help of this lc circuit, which is also called as tank circuit or tuned circuit, the tda0161 ic acts as an oscillator and oscillates at a particular frequency. The electronic circuitry of a metal detector sensor can be very complex and consists of. These devices called 3d imaging metal detectors, a device that use special probes for ground scanning. Oct 05, 2020 · metal detector sensor circuit diagram. Dozens of electronic components that are usually available in the electronic circuits. The following image shows the circuit diagram for do it yourself (diy) metal detector circuit.. With the help of this lc circuit, which is also called as tank circuit or tuned circuit, the tda0161 ic acts as an oscillator and oscillates at a particular frequency.
